K-matrix#

While ampform does not yet provide a generic way to formulate an amplitude model with \(\boldsymbol{K}\)-matrix dynamics, the (experimental) kmatrix module makes it fairly simple to produce a symbolic expression for a parameterized \(\boldsymbol{K}\)-matrix with an arbitrary number of poles and channels and play around with it interactively. For more info on the \(\boldsymbol{K}\)-matrix, see the classic paper by Chung [Chung et al., 1995], PDG2021, §Resonances, or this instructive presentation [Meyer, 2008].

Section Physics summarizes [Chung et al., 1995], so that the kmatrix module can reference to the equations. It also points out some subtleties and deviations.

Note

The \(\boldsymbol{K}\)-matrix approach was originally worked worked out in K-matrix, Lorentz-invariant K-matrix, and P-vector. Those reports contained a few mistakes, which have been addressed here.

%matplotlib widget

Hide code cell content

import inspect
import logging
import os
import re
import warnings

import graphviz
import ipywidgets as w
import matplotlib.pyplot as plt
import numpy as np
import sympy as sp
from ipympl.backend_nbagg import Canvas
from IPython.display import Image, display
from matplotlib import cm
from matplotlib.transforms import Bbox

from ampform.dynamics import kmatrix, phasespace, relativistic_breit_wigner
from ampform.sympy import partial_doit, rename_symbols
from ampform.sympy.slider import create_slider, substitute_indexed_symbols


def hide_toolbar(canvas: Canvas) -> None:
    canvas.toolbar_visible = False
    canvas.header_visible = False
    canvas.footer_visible = False


STATIC_WEB_PAGE = {"EXECUTE_NB", "READTHEDOCS"}.intersection(os.environ)
logging.basicConfig()
logging.getLogger().setLevel(logging.ERROR)
warnings.filterwarnings("ignore")

Physics#

The \(\boldsymbol{K}\)-matrix formalism is used to describe coupled, two-body formation processes of the form \(c_j d_j \to R \to a_i b_i\), with \(i,j\) representing each separate channel and \(R\) an intermediate state by which these channels are coupled.

Hide code cell source

dot = """
digraph {
    rankdir=LR;
    node [shape=point, width=0];
    edge [arrowhead=none];
    "Na" [shape=none, label="aᵢ"];
    "Nb" [shape=none, label="bᵢ"];
    "Nc" [shape=none, label="cⱼ"];
    "Nd" [shape=none, label="dⱼ"];
    { rank=same "Nc", "Nd" };
    { rank=same "Na", "Nb" };
    "Nc" -> "N0";
    "Nd" -> "N0";
    "N1" -> "Na";
    "N1" -> "Nb";
    "N0" -> "N1" [label="R"];
    "N0" [shape=none, label=""];
    "N1" [shape=none, label=""];
}
"""
graphviz.Source(dot)
../../_images/002be57ef8124de86de5fa805ef54fb976e271ef028e327d524827c26a815052.svg

A small adaptation allows us to describe a coupled, two-body production process of the form \(R \to a_ib_i\) (see Production processes).

In the following, \(n\) denotes the number of channels and \(n_R\) the number of poles. In the kmatrix module, we use \(0 \leq i,j < n\) and \(1 \leq R \leq n_R\).

Partial wave expansion#

In amplitude analysis, the main aim is to express the differential cross section \(\frac{d\sigma}{d\Omega}\), that is, the intensity distribution in each spherical direction \(\Omega=(\phi,\theta)\) as we can observe in experiments. This differential cross section can be expressed in terms of the scattering amplitude \(A\):

(1)#\[ \frac{d\sigma}{d\Omega} = \left|A(\Omega)\right|^2. \]

We can now further express \(A\) in terms of partial wave amplitudes by expanding it in terms of its angular momentum components:[1]

(2)#\[ A(\Omega) = \frac{1}{q_i}\sum_L\left(2L+1\right) T_L(s) {D^{*L}_{\lambda\mu}}\left(\phi,\theta,0\right) \]

with \(L\) the total angular momentum of the decay product pair, \(\lambda=\lambda_a-\lambda_b\) and \(\mu=\lambda_c-\lambda_d\) the helicity differences of the final and initial states, \(D\) a Wigner-\(D\) function, and \(T_J\) an operator representing the partial wave amplitude.

The above sketch is just with one channel in mind. The same holds true though for a number of channels \(n\), with the only difference being that the \(T\) operator becomes an \(n\times n\) \(\boldsymbol{T}\)-matrix.

Transition operator#

The important point is that we have now expressed \(A\) in terms of an angular part (depending on \(\Omega\)) and a dynamical part \(\boldsymbol{T}\) that depends on the Mandelstam variable \(s\).

The dynamical part \(\boldsymbol{T}\) is usually called the transition operator. It describes the interacting part of the more general scattering operator \(\boldsymbol{S}\), which describes the (complex) amplitude \(\langle f|\boldsymbol{S}|i\rangle\) of an initial state \(|i\rangle\) transitioning to a final state \(|f\rangle\). The scattering operator describes both the non-interacting amplitude and the transition amplitude, so it relates to the transition operator as:

(3)#\[ \boldsymbol{S} = \boldsymbol{I} + 2i\boldsymbol{T} \]

with \(\boldsymbol{I}\) the identity operator. Just like in [Chung et al., 1995], we use a factor 2, while other authors choose \(\boldsymbol{S} = \boldsymbol{I} + i\boldsymbol{T}\). In that case, one would have to multiply Eq. (2) by a factor \(\frac{1}{2}\).

Ensuring unitarity#

Knowing the origin of the \(\boldsymbol{T}\)-matrix, there is an important restriction that we need to comply with when we further formulate a parametrization: unitarity. This means that \(\boldsymbol{S}\) should conserve probability, namely \(\boldsymbol{S}^\dagger\boldsymbol{S} = \boldsymbol{I}\). Luckily, there is a trick that makes this easier. If we express \(\boldsymbol{S}\) in terms of an operator \(\boldsymbol{K}\) by applying a Cayley transformation:

(4)#\[ \boldsymbol{S} = (\boldsymbol{I} + i\boldsymbol{K})(I - i\boldsymbol{K})^{-1}, \]

unitarity is conserved if \(\boldsymbol{K}\) is real. With some matrix jumbling, we can derive that the \(\boldsymbol{T}\)-matrix can be expressed in terms of \(\boldsymbol{K}\) as follows:

(5)#\[ \boldsymbol{T} = \boldsymbol{K} \left(\boldsymbol{I} - i\boldsymbol{K}\right)^{-1} = \left(\boldsymbol{I} - i\boldsymbol{K}\right)^{-1} \boldsymbol{K}. \]

Lorentz-invariance#

The description so far did not take Lorentz-invariance into account. For this, we first need to define a two-body phase space matrix \(\boldsymbol{\rho}\):

(6)#\[\begin{split} \boldsymbol{\rho} = \begin{pmatrix} \rho_0 & \cdots & 0 \\ \vdots & \ddots & \vdots \\ 0 & \cdots & \rho_{n-1} \end{pmatrix}. \end{split}\]

with \(\rho_i\) given by (1) in PhaseSpaceFactor for the final state masses \(m_{a,i}, m_{b,i}\). The Lorentz-invariant amplitude \(\boldsymbol{\hat{T}}\) and corresponding Lorentz-invariant \(\boldsymbol{\hat{K}}\)-matrix can then be computed from \(\boldsymbol{T}\) and \(\boldsymbol{K}\) with:[2]

(7)#\[\begin{split} \begin{eqnarray} \boldsymbol{T} & = & \sqrt{\boldsymbol{\rho}} \; \boldsymbol{\hat{T}} \sqrt{\boldsymbol{\rho}} \\ \boldsymbol{K} & = & \sqrt{\boldsymbol{\rho}} \; \boldsymbol{\hat{K}} \sqrt{\boldsymbol{\rho}}. \end{eqnarray} \end{split}\]

With these definitions, we can deduce that:

(8)#\[ \boldsymbol{\hat{T}} = \boldsymbol{\hat{K}} (\boldsymbol{I} - i\boldsymbol{\rho}\boldsymbol{\hat{K}})^{-1} = (\boldsymbol{I} - i\boldsymbol{\hat{K}}\boldsymbol{\rho})^{-1} \boldsymbol{\hat{K}}. \]

Production processes#

As noted in the intro, the \(\boldsymbol{K}\)-matrix describes scattering processes of type \(cd \to ab\). It can however be generalized to describe production processes of type \(R \to ab\). Here, the amplitude is described by a final state \(F\)-vector of size \(n\), so the question is how to express \(F\) in terms of transition matrix \(\boldsymbol{T}\).

Hide code cell source

dot = """
digraph {
    rankdir=LR;
    node [shape=point, width=0];
    edge [arrowhead=none];
    "a" [shape=none, label="aᵢ"];
    "b" [shape=none, label="bᵢ"];
    "R" [shape=none, label="R"];
    "N" [shape=none, label=""];
    "R" -> "N";
    "N" -> "a";
    "N" -> "b";
    { rank=same "Na", "Nb" };
}
"""
graphviz.Source(dot)
../../_images/db202e8d224e68557c861b566c17a7527a35cb508efc530a89588ae22f090fdb.svg

One approach by [Aitchison, 1972] is to transform \(\boldsymbol{T}\) into \(F\) (and its relativistic form \(\hat{F}\)) through the production amplitude \(P\)-vector:

(9)#\[\begin{split} \begin{eqnarray} F & = & \left(\boldsymbol{I}-i\boldsymbol{K}\right)^{-1}P \\ \hat{F} & = & \left(\boldsymbol{I}-i\boldsymbol{\hat{K}\boldsymbol{\rho}}\right)^{-1}\hat{P}, \end{eqnarray} \end{split}\]

where we can compute \(\boldsymbol{\hat{K}}\) from (7):

(10)#\[ \hat{\boldsymbol{K}} = \sqrt{\boldsymbol{\rho}^{-1}} \boldsymbol{K} \sqrt{\boldsymbol{\rho}^{-1}}. \]

Another approach by [Cahn and Landshoff, 1986] further approximates this by defining a \(Q\)-vector:

(11)#\[ Q = \boldsymbol{K}^{-1}P \quad \mathrm{and} \quad \hat{Q} = \boldsymbol{\hat{K}}^{-1}\hat{P} \]

that is taken to be constant (just some ‘fitting’ parameters). The \(F\)-vector can then be expressed as:

(12)#\[ F = \boldsymbol{T}Q \quad \mathrm{and} \quad \hat{F} = \boldsymbol{\hat{T}}\hat{Q} \]

Note that for all these vectors, we have:

(13)#\[ F=\sqrt{\boldsymbol{\rho}}\hat{F},\quad P=\sqrt{\boldsymbol{\rho}}\hat{P},\quad\mathrm{and}\quad Q=\sqrt{\boldsymbol{\rho}^{-1}}\hat{Q}. \]

Pole parametrization#

After all these matrix definitions, the final challenge is to choose a correct parametrization for the elements of \(\boldsymbol{K}\) and \(P\) that accurately describes the resonances we observe.[3] There are several choices, but a common one is the following summation over the poles \(R\):[4]

(14)#\[\begin{split} \begin{eqnarray} K_{ij} &=& \sum_R\frac{g_{R,i}g_{R,j}}{m_R^2-s} + c_{ij} \\ \hat{K}_{ij} &=& \sum_R \frac{g_{R,i}(s)g_{R,j}(s)}{\left(m_R^2-s\right)\sqrt{\rho_i\rho_j}} + \hat{c}_{ij} \end{eqnarray} \end{split}\]

with \(c_{ij}, \hat{c}_{ij}\) some optional background characterization and \(g_{R,i}\) the residue functions. The residue functions are often further expressed as:

(15)#\[\begin{split} \begin{eqnarray} g_{R,i} &=& \gamma_{R,i}\sqrt{m_R\Gamma^0_{R,i}} \\ g_{R,i}(s) &=& \gamma_{R,i}\sqrt{m_R\Gamma_{R,i}(s)} \end{eqnarray} \end{split}\]

with \(\gamma_{R,i}\) some real constants and \(\Gamma^0_{R,i}\) the partial width of each pole. In the Lorentz-invariant form, the fixed width \(\Gamma^0\) is replaced by an “energy dependent” EnergyDependentWidth \(\Gamma(s)\).[5] The width for each pole can be computed as \(\Gamma^0_R = \sum_i\Gamma^0_{R,i}\).

The production vector \(P\) is commonly parameterized as:[6]

(16)#\[\begin{split} \begin{eqnarray} P_i &=& \sum_R \frac{\beta^0_R\,g_{R,i}(s)}{m_R^2-s} \\ \hat{P}_i &=& \sum_R \frac{\beta^0_R\,g_{R,i}(s)}{\left(m_R^2-s\right)\sqrt{\rho_i}} \\ &=& \sum_R \frac{ \beta^0_R\gamma_{R,i}m_R\Gamma^0_R B_{R,i}(q(s)) }{m_R^2-s} \end{eqnarray} \end{split}\]

with \(B_{R,i}(q(s))\) the centrifugal damping factor (see FormFactor and BlattWeisskopfSquared) for channel \(i\) and \(\beta_R^0\) some (generally complex) constants that describe the production information of the decaying state \(R\). Usually, these constants are rescaled just like the residue functions in (15):

(17)#\[ \beta^0_R = \beta_R\sqrt{m_R\Gamma^0_R}. \]

Implementation#

Non-relativistic K-matrix#

A non-relativistic \(\boldsymbol{K}\)-matrix for an arbitrary number of channels and an arbitrary number of poles can be formulated with the NonRelativisticKMatrix.formulate() method:

n_poles = sp.Symbol("n_R", integer=True, positive=True)
k_matrix_nr = kmatrix.NonRelativisticKMatrix.formulate(n_poles=n_poles, n_channels=1)
k_matrix_nr[0, 0]
\[\displaystyle \frac{i \sum_{R=1}^{n_{R}} \frac{{\Gamma}_{R,0} {\gamma}_{R,0}^{2} {m}_{R}}{- s + {m}_{R}^{2}}}{\sum_{R=1}^{n_{R}} \frac{{\Gamma}_{R,0} {\gamma}_{R,0}^{2} {m}_{R}}{- s + {m}_{R}^{2}} + i}\]

Notice how the \(\boldsymbol{K}\)-matrix reduces to a relativistic_breit_wigner() in the case of one channel and one pole (but for a residue constant \(\gamma\)):

k_matrix_1r = kmatrix.NonRelativisticKMatrix.formulate(n_poles=1, n_channels=1)
k_matrix_1r[0, 0].doit().simplify()
\[\displaystyle - \frac{{\Gamma}_{1,0} {\gamma}_{1,0}^{2} {m}_{1}}{s + i {\Gamma}_{1,0} {\gamma}_{1,0}^{2} {m}_{1} - {m}_{1}^{2}}\]

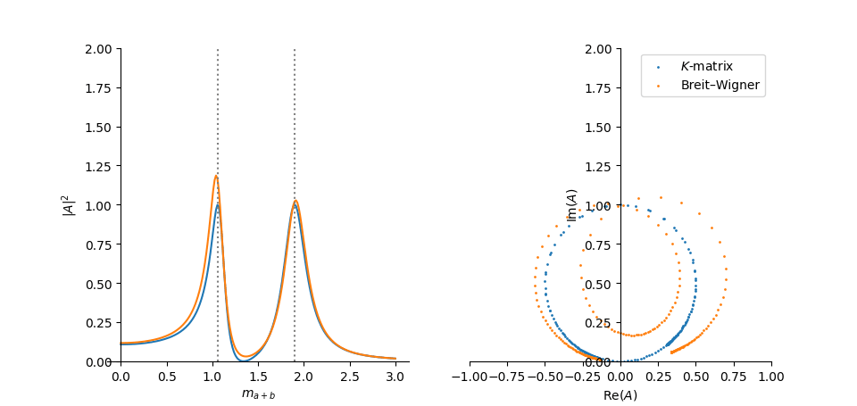
Now let’s investigate the effect of using a \(\boldsymbol{K}\)-matrix to describe two poles in one channel and see how it compares with the sum of two Breit–Wigner functions (two ‘resonances’). Two Breit–Wigner ‘poles’ with the same parameters would look like this:

s, m1, m2, Gamma1, Gamma2 = sp.symbols("s m1 m2 Gamma1 Gamma2", nonnegative=True)
bw1 = relativistic_breit_wigner(s, m1, Gamma1)
bw2 = relativistic_breit_wigner(s, m2, Gamma2)
bw = bw1 + bw2
bw
\[\displaystyle \frac{\Gamma_{1} m_{1}}{- i \Gamma_{1} m_{1} + m_{1}^{2} - s} + \frac{\Gamma_{2} m_{2}}{- i \Gamma_{2} m_{2} + m_{2}^{2} - s}\]

while a \(\boldsymbol{K}\)-matrix parametrizes the two poles as:

k_matrix_2r = kmatrix.NonRelativisticKMatrix.formulate(n_poles=2, n_channels=1)
k_matrix = k_matrix_2r[0, 0].doit()

Hide code cell source

# reformulate terms
*rest, denominator, nominator = k_matrix.args
term1 = nominator.args[0] * denominator * sp.Mul(*rest)
term2 = nominator.args[1] * denominator * sp.Mul(*rest)
k_matrix = term1 + term2
k_matrix
\[\displaystyle \frac{i {\Gamma}_{2,0} {\gamma}_{2,0}^{2} {m}_{2}}{\left(- s + {m}_{2}^{2}\right) \left(i + \frac{{\Gamma}_{2,0} {\gamma}_{2,0}^{2} {m}_{2}}{- s + {m}_{2}^{2}} + \frac{{\Gamma}_{1,0} {\gamma}_{1,0}^{2} {m}_{1}}{- s + {m}_{1}^{2}}\right)} + \frac{i {\Gamma}_{1,0} {\gamma}_{1,0}^{2} {m}_{1}}{\left(- s + {m}_{1}^{2}\right) \left(i + \frac{{\Gamma}_{2,0} {\gamma}_{2,0}^{2} {m}_{2}}{- s + {m}_{2}^{2}} + \frac{{\Gamma}_{1,0} {\gamma}_{1,0}^{2} {m}_{1}}{- s + {m}_{1}^{2}}\right)}\]

To simplify things, we can set the residue constants \(\gamma\) to one. Notice how the \(\boldsymbol{K}\)-matrix has introduced some coupling (‘interference’) between the two terms.

Hide code cell source

def remove_residue_constants(expression):
    expression = substitute_indexed_symbols(expression)
    residue_constants = filter(
        lambda s: re.match(r"^\\?gamma", s.name),
        expression.free_symbols,
    )
    return expression.xreplace(dict.fromkeys(residue_constants, 1))


display(
    remove_residue_constants(bw),
    remove_residue_constants(k_matrix),
)
\[\displaystyle \frac{\Gamma_{1} m_{1}}{- i \Gamma_{1} m_{1} + m_{1}^{2} - s} + \frac{\Gamma_{2} m_{2}}{- i \Gamma_{2} m_{2} + m_{2}^{2} - s}\]
\[\displaystyle \frac{i \Gamma_{1,0} m_{1}}{\left(m_{1}^{2} - s\right) \left(\frac{\Gamma_{1,0} m_{1}}{m_{1}^{2} - s} + \frac{\Gamma_{2,0} m_{2}}{m_{2}^{2} - s} + i\right)} + \frac{i \Gamma_{2,0} m_{2}}{\left(m_{2}^{2} - s\right) \left(\frac{\Gamma_{1,0} m_{1}}{m_{1}^{2} - s} + \frac{\Gamma_{2,0} m_{2}}{m_{2}^{2} - s} + i\right)}\]

Now, just like in Inspect model interactively, we use the ampform.sympy.slider module to visualize the difference between the two expressions. The important thing is that the Argand plot on the right shows that the \(\boldsymbol{K}\)-matrix conserves unitarity.

Note that we have to call substitute_indexed_symbols() to turn the Indexed instances in this Matrix expression into Symbols before calling this function. We also call rename_symbols() so that the residue \(\gamma\)’s get a name that does not have to be dummified by lambdify().

Hide code cell source

# Prepare expressions
m = sp.Symbol("m", nonnegative=True)
k_matrix = substitute_indexed_symbols(k_matrix)
rename_gammas = lambda s: re.sub(r"\\([Gg])amma_{([0-9]),0}", r"\1amma\2", s)  # noqa: E731
gamma1, gamma2 = sp.symbols("gamma1 gamma2", nonnegative=True)
bw = rename_symbols(bw, rename_gammas)
k_matrix = rename_symbols(k_matrix, rename_gammas)
bw = bw.xreplace({s: m**2})
k_matrix = k_matrix.xreplace({s: m**2})

# Prepare sliders and domain
args = (m, Gamma1, Gamma2, gamma1, gamma2, m1, m2)
np_bw_1d = sp.lambdify(args, bw.doit())
np_kmatrix = sp.lambdify(args, k_matrix.doit())

m_min, m_max = 0, 3
domain_1d = np.linspace(m_min, m_max, 200)
domain_argand = np.linspace(m_min - 2, m_max + 2, 1_000)
sliders = {str(s): create_slider(s, max=2, step=0.01, value=1) for s in args[1:]}
sliders["m1"].max = 3
sliders["m2"].max = 3
sliders["m1"].value = 1.1
sliders["m2"].value = 1.9
sliders["Gamma1"].value = 0.2
sliders["Gamma2"].value = 0.3
UI = w.VBox(list(sliders.values()))

# Create figure
fig, axes = plt.subplots(
    ncols=2,
    figsize=1.2 * np.array((8, 3.8)),
)
hide_toolbar(fig.canvas)
ax1, ax2 = axes.ravel()
m_label = "$m_{a+b}$"
ax1.set_xlabel(m_label)
ax1.set_ylabel("$|A|^2$")
ax2.set_xlabel("Re($A$)")
ax2.set_ylabel("Im($A$)")
for ax in axes.ravel():
    ax.spines["left"].set_position("zero")
    ax.spines["bottom"].set_position("zero")
    ax.spines["top"].set_visible(False)
    ax.spines["right"].set_visible(False)

LINES_BW = None


def plot_bw_sum(**kwargs):
    global LINES_BW
    z_bw = np_bw_1d(domain_1d, **kwargs)
    z_kmatrix = np_kmatrix(domain_1d, **kwargs)
    y_bw = np.abs(z_bw) ** 2
    y_kmatrix = np.abs(z_kmatrix) ** 2
    if LINES_BW is None:
        LINES_BW = [
            ax1.plot(domain_1d, y_kmatrix, label="$K$-matrix")[0],
            ax1.plot(domain_1d, y_bw, label="Breit–Wigner")[0],
            ax1.axvline(kwargs["m1"], c="gray", ls="dotted"),
            ax1.axvline(kwargs["m2"], c="gray", ls="dotted"),
            ax2.scatter(z_kmatrix.real, z_kmatrix.imag, label="$K$-matrix", s=1),
            ax2.scatter(z_bw.real, z_bw.imag, label="Breit–Wigner", s=1),
        ]
    else:
        LINES_BW[0].set_ydata(y_kmatrix)
        LINES_BW[1].set_ydata(y_bw)
        LINES_BW[2].set_xdata([kwargs["m1"]])
        LINES_BW[3].set_xdata([kwargs["m2"]])
        LINES_BW[4].set_offsets(np.stack([z_kmatrix.real, z_kmatrix.imag]).T)
        LINES_BW[5].set_offsets(np.stack([z_bw.real, z_bw.imag]).T)
    ax1.relim()
    ax1.autoscale_view()
    ax2.ignore_existing_data_limits = True
    bbox = Bbox.union([
        LINES_BW[4].get_datalim(ax2.transData),
        LINES_BW[5].get_datalim(ax2.transData),
    ])
    ax2.update_datalim(bbox)
    ax2.autoscale_view()


# Argand plots
output = w.interactive_output(plot_bw_sum, controls=sliders)
ax2.legend(loc="upper right")
plt.show()
display(UI, output)
../../_images/27c293dd22bb9e2cea9443a1f66dedf6bd68787e0430f64d6bbfee6e8eede312.png

Relativistic K-matrix#

Relativistic \(\boldsymbol{K}\)-matrices for an arbitrary number of channels and an arbitrary number of poles can be formulated with the RelativisticKMatrix.formulate() method:

L = sp.Symbol("L", integer=True, negative=False)
n_poles = sp.Symbol("n_R", integer=True, positive=True)
rel_k_matrix_nr = kmatrix.RelativisticKMatrix.formulate(
    n_poles=n_poles, n_channels=1, angular_momentum=L
)
rel_k_matrix_nr[0, 0]
\[\displaystyle \frac{i \overline{\sqrt{\rho\left(s\right)}} \sqrt{\rho\left(s\right)} \sum_{R=1}^{n_{R}} \frac{\Gamma\left(s\right) {\gamma}_{R,0}^{2} {m}_{R}}{- s + {m}_{R}^{2}}}{\rho\left(s\right) \sum_{R=1}^{n_{R}} \frac{\Gamma\left(s\right) {\gamma}_{R,0}^{2} {m}_{R}}{- s + {m}_{R}^{2}} + i}\]

Again, as in Non-relativistic K-matrix, the \(\boldsymbol{K}\)-matrix reduces to something of a relativistic_breit_wigner(). This time, the width has been replaced by a EnergyDependentWidth and some PhaseSpaceFactors have been inserted that take care of the decay into two decay products:

rel_k_matrix_1r = kmatrix.RelativisticKMatrix.formulate(
    n_poles=1, n_channels=1, angular_momentum=L
)
partial_doit(rel_k_matrix_1r[0, 0], sp.Sum).simplify(doit=False)
\[\displaystyle - \frac{\overline{\sqrt{\rho\left(s\right)}} \Gamma_{1,0}\left(s\right) {\gamma}_{1,0}^{2} {m}_{1} \sqrt{\rho\left(s\right)}}{s + i \Gamma_{1,0}\left(s\right) {\gamma}_{1,0}^{2} {m}_{1} \rho\left(s\right) - {m}_{1}^{2}}\]

Note that another difference with relativistic_breit_wigner_with_ff() is an additional phase space factor in the denominator. That one disappears in P-vector.

The \(\boldsymbol{K}\)-matrix with two poles becomes (neglecting the \(\sqrt{\rho_0(s)}\)):

rel_k_matrix_2r = kmatrix.RelativisticKMatrix.formulate(
    n_poles=2, n_channels=1, angular_momentum=L
)
rel_k_matrix_2r = partial_doit(rel_k_matrix_2r[0, 0], sp.Sum)

Hide code cell source

rel_k_matrix_2r = substitute_indexed_symbols(rel_k_matrix_2r)
s, m_a, m_b = sp.symbols("s, m_a0, m_b0", nonnegative=True)
rho = phasespace.PhaseSpaceFactor(s, m_a, m_b)
rel_k_matrix_2r = rel_k_matrix_2r.xreplace({
    sp.sqrt(rho): 1,
    sp.conjugate(sp.sqrt(rho)): 1,
})
*rest, denominator, nominator = rel_k_matrix_2r.args
term1 = nominator.args[0] * denominator * sp.Mul(*rest)
term2 = nominator.args[1] * denominator * sp.Mul(*rest)
rel_k_matrix_2r = term1 + term2
rel_k_matrix_2r
\[\displaystyle \frac{i \gamma_{1,0}^{2} m_{1} \Gamma_{1,0}\left(s\right)}{\left(m_{1}^{2} - s\right) \left(\left(\frac{\gamma_{1,0}^{2} m_{1} \Gamma_{1,0}\left(s\right)}{m_{1}^{2} - s} + \frac{\gamma_{2,0}^{2} m_{2} \Gamma_{2,0}\left(s\right)}{m_{2}^{2} - s}\right) \rho\left(s\right) + i\right)} + \frac{i \gamma_{2,0}^{2} m_{2} \Gamma_{2,0}\left(s\right)}{\left(m_{2}^{2} - s\right) \left(\left(\frac{\gamma_{1,0}^{2} m_{1} \Gamma_{1,0}\left(s\right)}{m_{1}^{2} - s} + \frac{\gamma_{2,0}^{2} m_{2} \Gamma_{2,0}\left(s\right)}{m_{2}^{2} - s}\right) \rho\left(s\right) + i\right)}\]

This again shows the interference introduced by the \(\boldsymbol{K}\)-matrix, when compared with a sum of two Breit–Wigner functions.

P-vector#

For one channel and an arbitrary number of poles \(n_R\), the \(F\)-vector gets the following form:

n_poles = sp.Symbol("n_R", integer=True, positive=True)
kmatrix.NonRelativisticPVector.formulate(n_poles=n_poles, n_channels=1)[0]
\[\displaystyle \frac{i \sum_{R=1}^{n_{R}} \frac{{\Gamma}_{R,0} {\beta}_{R} {\gamma}_{R,0} {m}_{R}}{- s + {m}_{R}^{2}}}{\sum_{R=1}^{n_{R}} \frac{{\Gamma}_{R,0} {\gamma}_{R,0}^{2} {m}_{R}}{- s + {m}_{R}^{2}} + i}\]

The RelativisticPVector looks like:

kmatrix.RelativisticPVector.formulate(
    n_poles=n_poles, n_channels=1, angular_momentum=L
)[0]
\[\displaystyle \frac{\overline{\sqrt{\rho\left(s\right)}} \sqrt{\rho\left(s\right)} \sum_{R=1}^{n_{R}} \frac{\mathcal{F}_{L}\left(s, {m_{a}}_{0}, {m_{b}}_{0}\right) {\Gamma}_{R,0} {\beta}_{R} {\gamma}_{R,0} {m}_{R}}{- s + {m}_{R}^{2}}}{\overline{\sqrt{\rho\left(s\right)}} - i \sqrt{\rho\left(s\right)} \sum_{R=1}^{n_{R}} \frac{\Gamma\left(s\right) {\gamma}_{R,0}^{2} {m}_{R}}{- s + {m}_{R}^{2}}}\]

As in Non-relativistic K-matrix, if we take \(n_R=1\), the \(F\)-vector reduces to a Breit–Wigner function, but now with an additional factor \(\beta\).

\[\displaystyle \frac{i {\Gamma}_{1,0} {\beta}_{1} {\gamma}_{1,0} {m}_{1}}{\left(i + \frac{{\Gamma}_{1,0} {\gamma}_{1,0}^{2} {m}_{1}}{- s + {m}_{1}^{2}}\right) \left(- s + {m}_{1}^{2}\right)}\]

And when we neglect the phase space factors \(\sqrt{\rho_0(s)}\), the RelativisticPVector reduces to a relativistic_breit_wigner_with_ff()!

rel_f_vector_1r = kmatrix.RelativisticPVector.formulate(
    n_poles=1, n_channels=1, angular_momentum=L
)
rel_f_vector_1r = partial_doit(rel_f_vector_1r[0], sp.Sum)

Hide code cell source

rel_f_vector_1r = substitute_indexed_symbols(rel_f_vector_1r)
s, m_a, m_b = sp.symbols("s, m_a0, m_b0", nonnegative=True)
rho = phasespace.PhaseSpaceFactor(s, m_a, m_b)
rel_f_vector_1r.xreplace({
    sp.sqrt(rho): 1,
    sp.conjugate(sp.sqrt(rho)): 1,
}).simplify(doit=False)
\[\displaystyle - \frac{\Gamma_{1,0} \gamma_{1,0} \beta_{1} m_{1} \mathcal{F}_{L}\left(s, m_{a0}, m_{b0}\right)}{i \gamma_{1,0}^{2} m_{1} \Gamma_{1,0}\left(s\right) - m_{1}^{2} + s}\]

Note that the \(F\)-vector approach introduces additional \(\beta\)-coefficients. These can constants can be complex and can introduce phase differences form the production process.

f_vector_2r = kmatrix.NonRelativisticPVector.formulate(n_poles=2, n_channels=1)
f_vector = f_vector_2r[0].doit()

Hide code cell source

*rest, denominator, nominator = f_vector.args
term1 = nominator.args[0] * denominator * sp.Mul(*rest)
term2 = nominator.args[1] * denominator * sp.Mul(*rest)
f_vector = term1 + term2
f_vector
\[\displaystyle \frac{i {\Gamma}_{2,0} {\beta}_{2} {\gamma}_{2,0} {m}_{2}}{\left(- s + {m}_{2}^{2}\right) \left(i + \frac{{\Gamma}_{2,0} {\gamma}_{2,0}^{2} {m}_{2}}{- s + {m}_{2}^{2}} + \frac{{\Gamma}_{1,0} {\gamma}_{1,0}^{2} {m}_{1}}{- s + {m}_{1}^{2}}\right)} + \frac{i {\Gamma}_{1,0} {\beta}_{1} {\gamma}_{1,0} {m}_{1}}{\left(- s + {m}_{1}^{2}\right) \left(i + \frac{{\Gamma}_{2,0} {\gamma}_{2,0}^{2} {m}_{2}}{- s + {m}_{2}^{2}} + \frac{{\Gamma}_{1,0} {\gamma}_{1,0}^{2} {m}_{1}}{- s + {m}_{1}^{2}}\right)}\]

Now again let’s compare the compare this with a sum of two relativistic_breit_wigner()s, now with the two additional \(\beta\)-constants.

beta1, beta2 = sp.symbols("beta1 beta2", nonnegative=True)
bw_with_phases = beta1 * bw1 + beta2 * bw2
display(
    bw_with_phases,
    remove_residue_constants(f_vector),
)
\[\displaystyle \frac{\Gamma_{1} \beta_{1} m_{1}}{- i \Gamma_{1} m_{1} + m_{1}^{2} - s} + \frac{\Gamma_{2} \beta_{2} m_{2}}{- i \Gamma_{2} m_{2} + m_{2}^{2} - s}\]
\[\displaystyle \frac{i \Gamma_{1,0} \beta_{1} m_{1}}{\left(m_{1}^{2} - s\right) \left(\frac{\Gamma_{1,0} m_{1}}{m_{1}^{2} - s} + \frac{\Gamma_{2,0} m_{2}}{m_{2}^{2} - s} + i\right)} + \frac{i \Gamma_{2,0} \beta_{2} m_{2}}{\left(m_{2}^{2} - s\right) \left(\frac{\Gamma_{1,0} m_{1}}{m_{1}^{2} - s} + \frac{\Gamma_{2,0} m_{2}}{m_{2}^{2} - s} + i\right)}\]

Hide code cell source

# Prepare expressions
f_vector = substitute_indexed_symbols(f_vector)
rename_gammas = lambda s: re.sub(  # noqa: E731
    r"\\([Gg])amma_{([0-9]),0}", r"\1amma\2", s
)
c1, c2, phi1, phi2 = sp.symbols("c1 c2 phi1 phi2", real=True)
bw_with_phases = rename_symbols(bw_with_phases, rename_gammas)
f_vector = rename_symbols(f_vector, rename_gammas)
substitutions = {
    s: m**2,
    beta1: c1 * sp.exp(sp.I * phi1),
    beta2: c2 * sp.exp(sp.I * phi2),
}
bw_with_phases = bw_with_phases.xreplace(substitutions)
f_vector = f_vector.xreplace(substitutions)

# Prepare sliders and domain
args = (m, m1, m2, Gamma1, Gamma2, gamma1, gamma2, c1, c2, phi1, phi2)
np_f_vector = sp.lambdify(args, f_vector.doit())
np_bw = sp.lambdify(args, bw_with_phases.doit())

# Set plot domain
x_min, x_max = 0, 3
y_min, y_max = -0.5, +0.5
plot_domain = np.linspace(x_min, x_max, num=200)
plot_domain_argand = np.linspace(x_min - 2, x_max + 2, num=400)
X, Y = np.meshgrid(
    np.linspace(x_min, x_max, num=160),
    np.linspace(y_min, y_max, num=80),
)
plot_domain_complex = X + Y * 1j

# Set slider values and ranges
sliders = {str(s): create_slider(s, max=2, step=0.01) for s in args[1:]}
sliders["m1"].max = 3
sliders["m2"].max = 3
sliders["m1"].value = 1.4
sliders["m2"].value = 1.7
for key in ("phi1", "phi2"):
    sliders[key].max = np.pi
    sliders[key].step = np.pi / 20
for key in ("gamma1", "gamma2"):
    sliders[key].min = -1
    sliders[key].max = +1
sliders["c1"].value = 1
sliders["c2"].value = 1
sliders["Gamma1"].value = 0.2
sliders["Gamma2"].value = 0.3
sliders["gamma1"].value = 1 / np.sqrt(2)
sliders["gamma2"].value = 1 / np.sqrt(2)

# Create figure
fig, axes = plt.subplots(
    figsize=(10, 7),
    gridspec_kw=dict(
        bottom=0.07,
        left=0.05,
        right=0.99,
        top=0.99,
        width_ratios=[2.5, 1],
        hspace=0.05,
        wspace=0.08,
    ),
    nrows=3,
    ncols=2,
)
hide_toolbar(fig.canvas)
ax_1d, ax_argand, ax_2d, ax_empty1, ax_2d_bw, ax_empty2 = axes.ravel()
ax_empty1.axis("off")
ax_empty2.axis("off")
for ax in axes.ravel():
    ax.set_yticks([])
ax_argand.set_xticks([])
ax_1d.axes.get_xaxis().set_visible(False)
ax_2d.axes.get_xaxis().set_visible(False)
ax_1d.sharex(ax_2d_bw)
ax_2d.sharex(ax_2d_bw)
ax_2d_bw.set_xlabel("Re $m$")
for ax in (ax_2d, ax_2d_bw):
    ax.set_ylabel("Im $m$")
ax_1d.set_ylabel("$|A|^2$")
ax_argand.set_xlabel("Re $A$")
ax_argand.set_ylabel("Im $A$")
for ax in (ax_1d, ax_argand):
    ax.spines["left"].set_position("zero")
    ax.spines["bottom"].set_position("zero")
    ax.spines["top"].set_visible(False)
    ax.spines["right"].set_visible(False)

for ax in (ax_2d, ax_2d_bw):
    ax.axhline(0, linewidth=0.5, c="black", linestyle="dotted")
mass_line_style = dict(alpha=0.3, color="red")

# 3D plot
pole_indicators = []
pole_indicators_bw = []
lines_1d = None
meshes = None


def plot3(*, z_cutoff, complex_rendering, **kwargs):
    global lines_1d, meshes

    z_bw = np_bw(plot_domain, **kwargs)
    z_f_vector = np_f_vector(plot_domain, **kwargs)
    if lines_1d is None:
        lines_1d = [
            ax_1d.plot(plot_domain, np.abs(z_f_vector) ** 2, label="$P$-vector")[0],
            ax_1d.plot(plot_domain, np.abs(z_bw) ** 2, label="Breit–Wigner")[0],
            ax_1d.axvline(kwargs["m1"], **mass_line_style),
            ax_1d.axvline(kwargs["m2"], **mass_line_style),
            ax_argand.scatter(z_f_vector.real, z_f_vector.imag, s=1),
            ax_argand.scatter(z_bw.real, z_bw.imag, s=1),
        ]
    else:
        lines_1d[0].set_ydata(np.abs(z_f_vector) ** 2)
        lines_1d[1].set_ydata(np.abs(z_bw) ** 2)
        lines_1d[2].set_xdata([kwargs["m1"]])
        lines_1d[3].set_xdata([kwargs["m2"]])
        lines_1d[4].set_offsets(np.stack([z_f_vector.real, z_f_vector.imag]).T)
        lines_1d[5].set_offsets(np.stack([z_bw.real, z_bw.imag]).T)
    ax_1d.relim()
    ax_1d.autoscale_view()
    ax_argand.ignore_existing_data_limits = True
    box = Bbox.union([
        lines_1d[4].get_datalim(ax_argand.transData),
        lines_1d[5].get_datalim(ax_argand.transData),
    ])
    ax_argand.update_datalim(box)
    ax_argand.autoscale_view()

    Z = np_f_vector(plot_domain_complex, **kwargs)
    Z_bw = np_bw(plot_domain_complex, **kwargs)
    if complex_rendering == "imag":
        projection = np.imag
        ax_title = "Im $A$"
    elif complex_rendering == "real":
        projection = np.real
        ax_title = "Re $A$"
    elif complex_rendering == "abs":
        projection = np.vectorize(lambda z: np.abs(z) ** 2)
        ax_title = "$|A|$"
    else:
        raise NotImplementedError
    ax_2d.set_title(ax_title + " ($P$-vector)", y=0.87)
    ax_2d_bw.set_title(ax_title + " (Breit–Wigner)", y=0.87)

    if meshes is None:
        meshes = [
            ax_2d.pcolormesh(X, Y, projection(Z), cmap="RdBu"),
            ax_2d_bw.pcolormesh(X, Y, projection(Z_bw), cmap="RdBu"),
        ]
    else:
        meshes[0].set_array(projection(Z))
        meshes[1].set_array(projection(Z_bw))
    for mesh in meshes:
        mesh.set_clim(vmin=-z_cutoff, vmax=+z_cutoff)

    if pole_indicators:
        for R, (line, text) in enumerate(pole_indicators, 1):
            mass = kwargs[f"m{R}"]
            line.set_xdata([mass])
            text.set_x(mass + (x_max - x_min) * 0.008)
    else:
        for R in (1, 2):
            mass = kwargs[f"m{R}"]
            line = ax_2d.axvline(mass, **mass_line_style)
            text = ax_2d.text(
                x=mass + (x_max - x_min) * 0.008,
                y=0.95 * y_min,
                s=f"$m_{R}$",
                c="red",
            )
            pole_indicators.append((line, text))

    if pole_indicators_bw:
        for R, (line, text) in enumerate(pole_indicators_bw, 1):
            mass = kwargs[f"m{R}"]
            line.set_xdata([mass])
            text.set_x(mass + (x_max - x_min) * 0.008)
    else:
        for R in range(1, 2 + 1):
            mass = kwargs[f"m{R}"]
            line = ax_2d_bw.axvline(mass, **mass_line_style)
            text = ax_2d_bw.text(
                x=mass + (x_max - x_min) * 0.008,
                y=0.95 * y_min,
                s=f"$m_{R}$",
                c="red",
            )
            pole_indicators_bw.append((line, text))


# Create switch for imag/real/abs
sliders["complex_rendering"] = w.RadioButtons(
    description=R"\(s\)-plane plot",
    options=["imag", "real", "abs"],
)

# Create cut-off slider for z-direction
sliders["z_cutoff"] = w.FloatSlider(
    description=R"\(z\)-cutoff",
    min=0,
    max=+5,
    step=0.1,
    value=2,
)

# Create GUI
sliders_copy = dict(sliders)
slider_groups = []
for R in range(1, 2 + 1):
    vertical_slider_group = [
        sliders_copy.pop(f"c{R}"),
        sliders_copy.pop(f"phi{R}"),
        sliders_copy.pop(f"m{R}"),
        sliders_copy.pop(f"Gamma{R}"),
        sliders_copy.pop(f"gamma{R}"),
    ]
    slider_groups.append(vertical_slider_group)
slider_pairs = np.array(slider_groups).T
h_boxes = [w.HBox(tuple(pair)) for pair in slider_pairs]
remaining_sliders = sorted(
    sliders_copy.values(),
    key=lambda s: (str(type(s)), s.description),
)
ui = w.VBox(h_boxes + remaining_sliders)
output = w.interactive_output(plot3, controls=sliders)
ax_1d.legend(loc="upper right")
display(ui, output)
../../_images/aacc34eb6c47fcd3b751235a24c6654d4571fa8b0401c39916dfa516de7c58d0.png

Interactive visualization#

All \(\boldsymbol{K}\)-matrices can be inspected interactively for arbitrary poles and channels with the following applet:

Hide code cell content

if STATIC_WEB_PAGE:
    L = 0


def plot(
    kmatrix_type: kmatrix.TMatrix,
    n_channels: int,
    n_poles: int,
    angular_momentum=0,
    phsp_factor=phasespace.PhaseSpaceFactor,
    substitute_sqrt_rho: bool = False,
) -> None:
    i, j = sp.symbols("i, j", integer=True, negative=False)
    j = i
    expr = kmatrix_type.formulate(
        n_poles=n_poles,
        n_channels=n_channels,
        angular_momentum=angular_momentum,
        phsp_factor=phsp_factor,
    ).doit()[i, j]
    expr = substitute_indexed_symbols(expr)
    if substitute_sqrt_rho:

        def rho_i(i):
            return phsp_factor(*sp.symbols(f"s m_a{i} m_b{i}", nonnegative=True)).doit()

        expr = expr.xreplace({
            sp.sqrt(rho_i(i)): 1 for i in range(n_channels)
        }).xreplace({sp.conjugate(sp.sqrt(rho_i(i))): 1 for i in range(n_channels)})
    expr = expr.xreplace({s: m**2})
    expr = substitute_indexed_symbols(expr)
    args = [m, *sorted(expr.free_symbols - {m}, key=str)]
    func = sp.lambdify(args, expr)
    to_args = {
        str(s): arg
        for s, arg in zip(args, inspect.signature(func).parameters, strict=True)
    }
    sliders = {str(s): create_slider(s, max=1, step=0.01) for s in args[1:]}

    # Set plot domain
    x_min, x_max = 1e-3, 3
    y_min, y_max = -0.5, +0.5

    x = np.linspace(x_min, x_max, num=500) + 1e-8j
    X, Y = np.meshgrid(
        np.linspace(x_min, x_max, num=160),
        np.linspace(y_min, y_max, num=80),
    )
    XY = X + Y * 1j

    # Set slider values and ranges
    m0_values = np.linspace(x_min, x_max, num=n_poles + 2)
    m0_values = m0_values[1:-1]
    if "L" in sliders:
        sliders["L"].min = 0
        sliders["L"].max = 10
    sliders["i"].min = 0
    sliders["i"].max = n_channels - 1
    gamma_default = 1 / np.sqrt(n_channels * n_poles)
    for R in range(1, n_poles + 1):
        for i in range(n_channels):
            if kmatrix_type in {
                kmatrix.RelativisticKMatrix,
                kmatrix.RelativisticPVector,
            }:
                sliders[f"m{R}"].max = 3
                sliders[f"m{R}"].value = m0_values[R - 1]
                sliders[f"m_a{i}"].value = (i + 1) * 0.25
                sliders[f"m_b{i}"].value = (i + 1) * 0.25
                sliders[Rf"\Gamma_{{{R},{i}}}"].value = 0.35 + R * 0.2 - i * 0.3
                sliders[Rf"\Gamma_{{{R},{i}}}"].min = -1.5
                sliders[Rf"\Gamma_{{{R},{i}}}"].max = +1.5
                sliders[Rf"\gamma_{{{R},{i}}}"].min = -1
                sliders[Rf"\gamma_{{{R},{i}}}"].value = gamma_default
            if kmatrix_type in {
                kmatrix.NonRelativisticKMatrix,
                kmatrix.NonRelativisticPVector,
            }:
                sliders[f"m{R}"].max = 3
                sliders[f"m{R}"] = m0_values[R - 1]
                sliders[Rf"\Gamma_{{{R},{i}}}"].min = -1
                sliders[Rf"\gamma_{{{R},{i}}}"].min = -1
                sliders[Rf"\Gamma_{{{R},{i}}}"].value = (R + 1) * 0.1
                sliders[Rf"\gamma_{{{R},{i}}}"].value = gamma_default
            if kmatrix_type in {
                kmatrix.NonRelativisticPVector,
                kmatrix.RelativisticPVector,
            }:
                sliders[f"beta{R}"].min = -1
                sliders[f"beta{R}"].value = 1

    # Create interactive plots
    fig, axes = plt.subplots(figsize=(8, 6), nrows=2, sharex=True)
    fig.subplots_adjust(bottom=0.09, left=0.08, hspace=0.06, right=0.99, top=0.9)
    hide_toolbar(fig.canvas)
    if kmatrix_type in {
        kmatrix.NonRelativisticKMatrix,
        kmatrix.RelativisticKMatrix,
    }:
        suptitle = (
            Rf"${n_channels} \times {n_channels}$ $K$-matrix with {n_poles} resonances"
        )
    elif kmatrix_type in {
        kmatrix.NonRelativisticPVector,
        kmatrix.RelativisticPVector,
    }:
        suptitle = f"$P$-vector for {n_channels} channels and {n_poles} resonances"
    fig.suptitle(suptitle, y=0.94)

    for ax in axes:
        ax.set_xlim(x_min, x_max)
    ax1, ax2 = axes.ravel()
    ax1.set_ylabel("$|T|^{2}$")
    ax1.set_yticks([])
    ax2.set_xlabel("Re $m$")
    ax2.set_ylabel("Im $m$")

    ax2.axhline(0, linewidth=0.5, c="black", linestyle="dotted")

    mass_line_style = dict(alpha=0.3, color="red")
    lines_2d = None
    mesh = None
    pole_indicators = []
    threshold_indicators = []

    def plot(*, z_cutoff, complex_rendering, **kwargs):
        nonlocal lines_2d, mesh
        func_kwargs = {to_args[k]: v for k, v in kwargs.items() if k in to_args}
        Z = func(XY, **func_kwargs)
        if complex_rendering == "imag":
            Z = Z.imag
            ax_title = "Im $T$"
        elif complex_rendering == "real":
            Z = Z.real
            ax_title = "Re $T$"
        elif complex_rendering == "abs":
            Z = np.abs(Z)
            ax_title = "$|T|$"
        else:
            raise NotImplementedError

        if n_channels == 1:
            ax2.set_title(ax_title, y=0.87)
        else:
            i = kwargs["i"]
            ax2.set_title(f"{ax_title}, channel {i}", y=0.87)

        y = np.abs(func(x, **func_kwargs)) ** 2
        if lines_2d is None:
            lines_2d = [
                ax1.plot(x, y, label=f"channel {i}")[0] for i in range(n_channels)
            ]
        else:
            for line in lines_2d:
                line.set_ydata(y)

        if mesh is None:
            mesh = ax2.pcolormesh(X, Y, Z, cmap="RdBu")
        else:
            mesh.set_array(Z)
        mesh.set_clim(vmin=-z_cutoff, vmax=+z_cutoff)

        if pole_indicators:
            for R, (line, text) in enumerate(pole_indicators, 1):
                mass = kwargs[f"m{R}"]
                line.set_xdata([mass])
                text.set_x(mass + (x_max - x_min) * 0.008)
        else:
            for R in range(1, n_poles + 1):
                mass = kwargs[f"m{R}"]
                line = ax2.axvline(mass, **mass_line_style)
                text = ax2.text(
                    x=mass + (x_max - x_min) * 0.008,
                    y=0.95 * y_min,
                    s=f"$m_{R}$",
                    c="red",
                )
                pole_indicators.append((line, text))

        if kmatrix_type is kmatrix.RelativisticKMatrix:
            x_offset = (x_max - x_min) * 0.015
            if threshold_indicators:
                for i, (line_thr, line_diff, text_thr, text_diff) in enumerate(
                    threshold_indicators
                ):
                    m_a = kwargs[f"m_a{i}"]
                    m_b = kwargs[f"m_b{i}"]
                    s_thr = m_a + m_b
                    m_diff = abs(m_a - m_b)
                    line_thr.set_xdata([s_thr])
                    line_diff.set_xdata([m_diff])
                    text_thr.set_x(s_thr)
                    text_diff.set_x(m_diff - x_offset)
            else:
                colors = cm.plasma(np.linspace(0, 1, n_channels))
                for i, color in enumerate(colors):
                    m_a = kwargs[f"m_a{i}"]
                    m_b = kwargs[f"m_b{i}"]
                    s_thr = m_a + m_b
                    m_diff = abs(m_a - m_b)
                    line_thr = ax.axvline(s_thr, c=color, linestyle="dotted")
                    line_diff = ax.axvline(m_diff, c=color, linestyle="dashed")
                    text_thr = ax.text(
                        x=s_thr,
                        y=0.95 * y_min,
                        s=f"$m_{{a{i}}}+m_{{b{i}}}$",
                        c=color,
                        rotation=-90,
                    )
                    text_diff = ax.text(
                        x=m_diff - x_offset,
                        y=0.95 * y_min,
                        s=f"$m_{{a{i}}}-m_{{b{i}}}$",
                        c=color,
                        rotation=+90,
                    )
                    threshold_indicators.append((
                        line_thr,
                        line_diff,
                        text_thr,
                        text_diff,
                    ))
            for i, (_, line_diff, _, text_diff) in enumerate(threshold_indicators):
                m_a = kwargs[f"m_a{i}"]
                m_b = kwargs[f"m_b{i}"]
                s_thr = m_a + m_b
                m_diff = abs(m_a - m_b)
                if m_diff > x_offset + 0.01 and s_thr - abs(m_diff) > x_offset:
                    line_diff.set_alpha(0.5)
                    text_diff.set_alpha(0.5)
                else:
                    line_diff.set_alpha(0)
                    text_diff.set_alpha(0)

    # Create switch for imag/real/abs
    sliders["complex_rendering"] = w.RadioButtons(
        description=R"\(s\)-plane plot",
        options=["imag", "real", "abs"],
    )

    # Create cut-off slider for z-direction
    sliders["z_cutoff"] = w.FloatSlider(
        description=R"\(z\)-cutoff",
        min=+0.01,
        max=+5,
        step=0.01,
        value=1,
    )

    # Link sliders
    if kmatrix_type is kmatrix.RelativisticKMatrix:
        for i in range(n_channels):
            w.dlink(
                (sliders[f"m_a{i}"], "value"),
                (sliders[f"m_b{i}"], "value"),
            )

    # Create GUI
    sliders_copy = dict(sliders)
    h_boxes = []
    for R in range(1, n_poles + 1):
        buttons = [sliders_copy.pop(f"m{R}")]
        if n_channels == 1:
            buttons += [
                sliders_copy.pop(Rf"\Gamma_{{{R},0}}"),
                sliders_copy.pop(Rf"\gamma_{{{R},0}}"),
            ]
        h_box = w.HBox(buttons)
        h_boxes.append(h_box)
    remaining_sliders = sorted(
        sliders_copy.values(),
        key=lambda s: (str(type(s)), s.description),
    )
    if n_channels == 1:
        remaining_sliders.remove(sliders["i"])
    ui = w.VBox(h_boxes + remaining_sliders)
    output = w.interactive_output(plot, controls=sliders)
    if n_channels > 1:
        ax1.legend(loc="upper right")
    display(ui, output)
plot(
    kmatrix.RelativisticKMatrix,
    n_poles=2,
    n_channels=1,
    angular_momentum=0,
    phsp_factor=phasespace.PhaseSpaceFactor,
    substitute_sqrt_rho=False,
)
../../_images/04a625251fae02324723059ee2be1a419b14fd758a78e7d233ab55af24df2205.png